交通运输部发布45项交通运输行业标准
发布时间:2022-06-22 10:33:17 来源:网络
浏览次数:827 责任编辑:计小宝
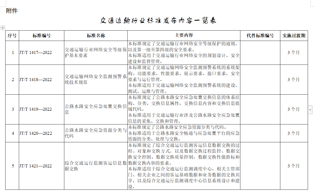
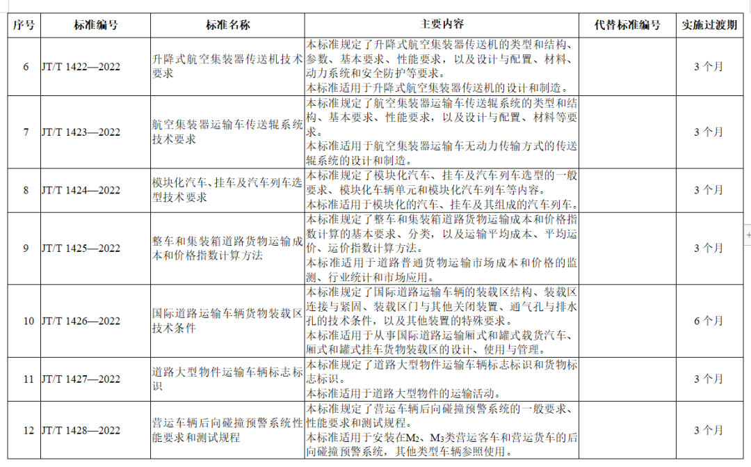
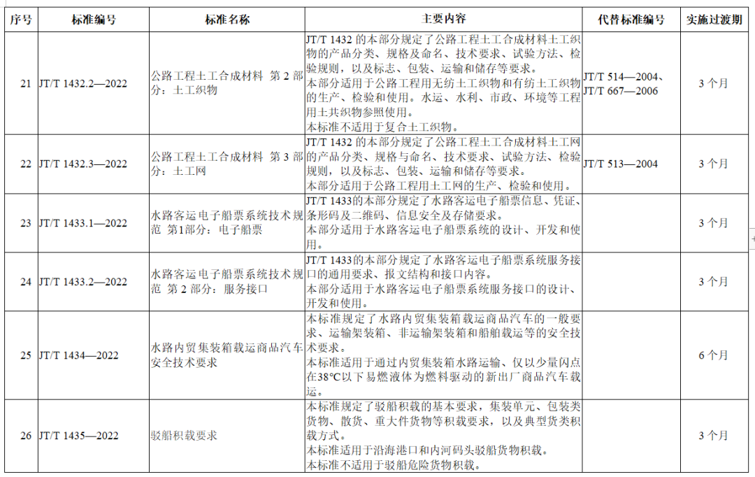
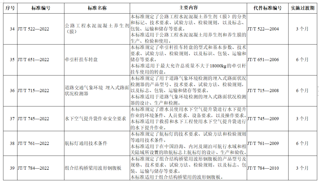
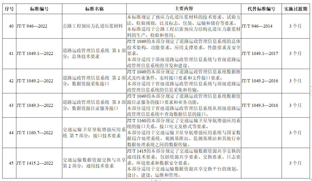
近日,交通运输部发布《公路水路安全应急处置交换信息》等45项交通运输行业标准(2022年第2批,见附件)业经审查通过,现予发布。发布的标准均为推荐性标准,由人民交通出版社股份有限公司出版,并在中华人民共和国交通运输部网站公告。








免责声明:凡本站注明 “来自:XXX(非计支宝)”的新闻稿件和图片作品,系本站转载自其它媒体,转载目的在于信息传递,并不代表本站赞同其观点和对其真实性负责。