近日,北京市委全面深化改革委员会召开第二十六次会议。
会议审议了《北京市关于深化建设工程施工图审查制度改革实施方案》,指出:
将房屋建筑施工图由事前审查调整为事后抽查,改革过渡期内对项目进行跨部门联合抽查、100%抽查。
强化建筑工程质量主体责任,推行施工图告知承诺制。
构建勘察设计质量信用管理体系,推行建筑师负责制和工程设计保险制度。
此前多地扩大施工图免审范围
2021年,宁夏发布《关于进一步扩大施工图设计文件免审范围的通知》:
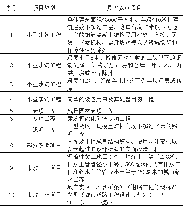
进一步扩大施工图设计文件免审范围。具体免审范围见《施工图设计文件免审清单(2022)》(附件),自2022年1月1日起施行。
列入免审清单的项目,在申领施工许可证时,不再要求提供施工图审查合格书,项目勘察设计单位需签署并提交《建设工程勘察/设计质量安全承诺书》。

2021年8月,天津发布《关于进一步缩小社会投资项目施工图审查范围的通知》:
社会投资新建、扩建单体建筑面积≤10000㎡、建筑高度≤24m、无地下室、功能单一的厂房、普通仓库,不强制实行施工图审查。
2021年8月,赣州发布《关于明确我市施工图审查改革工作有关事项的通知》:
低风险工程。建设单位可不委托施工图审查机构开展施工图审查,实行施工图设计文件质量书面告知承诺制。
2021年9月1日起,对全市行政区域范围内新建、扩建、改建房屋建筑和市政基础设施工程,各级工程项目审批部门不再将施工图审查合格书作为行政许可和政务服务事项的前置条件和申报要件,但特殊建设工程项目除外。
建立施工图分类审查制度,取消低风险项目施工图审查,实行告知承诺制和设计人员终身负责制。低风险项目(对新建单体建筑面积不大于二千平方米、建筑高度不超过24米,功能单一,技术要求简单的多层住宅和建筑物性质为办公等的一般公共建筑;跨度小于12米、吊车吨位小于10吨的单层或跨度小于6米、楼盖无动荷载的3层以下多层厂房、仓库、公用辅助用房等工业建筑;小型非人员密集场所的一般建筑装饰工程;城市支路及附属设施、小型给水排水管网等市政基础设施工程等),取消施工图审查,建设单位作出质量安全承诺即可办理施工许可证或开工。
对特殊工程项目和低风险项目以外的一般项目,采取承诺制办理施工许可,在房屋建筑工程地下室底板(承台)施工前,市政项目和改、扩建建筑工程在正式施工前取得施工图审查合格书的替代措施,减少项目开工前的程序和时间。
改革工程图审机制。
6月底前,取消社会投资简易低风险项目施工图审查,实行施工图设计告知承诺制,设计人员终身负责制。
12月底前,全省依法取消。
取消现行的房屋建筑和市政基础设施工程社会中介机构施工图审查环节,全省图审机构停止承接新业务。
办理施工许可应提交建设单位、勘察设计单位质量终身负责制承诺书。
2020年8月1日起,符合条件的5类项目,其勘察、设计单位信用等级均在B级以上的,可实行勘察设计质量自审承诺制,免于施工图设计文件审查,并不再纳入政府购买施工图设计文件审查服务范围。
施工单位按照上传至“图审系统”的勘察成果和施工图设计文件进行施工;工程建设过程中涉及的所有设计变更文件,均应上传至“图审系统”。
定期或不定期对项目勘察成果和施工图设计质量进行抽查或专项检查,每年抽查(检查)项目的比例应不低于30%。对检查发现的设计质量问题,对建设、勘察、设计等责任主体进行信用扣分。
全面实行数字图审。
一律通过审图系统出具广东省建设工程施工图设计文件审查合格书、施工图审查意见告知书,全面实行数字化。
在审图系统出具后,可视同自动完成施工图审查备案程序。各监管部门不得再要求审图机构提交纸质备案材料。
各地不得另行要求建设单位提交纸质施工图和审查合格书。
国务院复函同意,浙江省实施施工图分类审查,低风险项目可不图审。
允许浙江省对施工图设计文件实行分类管理,经评估的低风险项目可不进行施工图审查。
调整后,浙江省要通过开展执法检查、监督指导设计单位完善内部质量控制体系并落实建设工程设计质量主体责任、强化建设单位工程质量首要责任、完善建设工程全过程图纸数字化管理系统等措施加强事中事后监管。
其中,杭州明确自2020年9月21日起取消工业企业项目建设工程施工图审查,先施工,后审图。
1、取消施工图事前审查。除特殊建设工程项目以外的一般工业企业建设工程项目,取消其施工许可前的施工图联合审查。
2、实行抽查机制。自施工许可证核发之日起20天内完成抽查工作,抽查比例100%。
3、实行图审“5 4 1”模式。图审机构要在5天内完成施工图审查并出具审查合格书,建设单位要在4天内完成问题整改,并在1天内完成复核。
4、20天内未通过图审的,施工许可证将撤销,并立即停止施工。
2020年11月1日起取消一般工程强制性施工图审查。
取消一般工程强制性施工图审查。除轨道工程外,不再强制要求建设单位委托施工图审查机构进行施工图设计文件审查。
实行勘察设计质量承诺制。建设、勘察、设计等单位提交全套施工图设计文件及质量承诺书即可办理下一环节手续。
实行专家评审制度。组建专家库,组织专家对按比例抽取的建设项目施工图设计文件进行评审。
落实勘察设计质量终身制。按照“谁建设、谁负责”、“谁服务、谁负责”的原则,落实建设、勘察、设计等单位主体责任和相关人员的终身责任。
住建部复函同意,开展建筑工程人工智能审图试点工作。
以住宅工程作为试点工作切入点,利用人工智能和大数据等技术,研发智能化施工图审查系统,形成可靠的智能审图能力,减少人工审查工作量,提升审查效率和质量,为施工图审查改革和工程建设项目审批制度改革工作提供可复制可推广经验。

附原文:

市委全面深化改革委员会召开第二十六次会议 蔡奇主持 陈吉宁李伟魏小东张延昆出席
6月13日下午,市委全面深化改革委员会召开第二十六次会议。市委书记蔡奇主持会议。市委副书记、市长陈吉宁,市人大常委会主任李伟,市政协主席魏小东,市委副书记、市人大常委会副主任张延昆出席。
会议传达了习近平总书记在中央全面深化改革委员会第二十五次会议上的重要讲话精神,指出,要全面贯彻网络强国战略,推动政府数字化、智能化运行。理顺市区政府间财政关系,使基层保障更加有力。构建科学、规范、合理的审计评价指标体系,推动领导干部切实履行自然资源资产管理和生态环境保护责任。完善金融支持创新体系,更好适应新时代科技创新需求。树立勇担使命、潜心研究、创造价值的激励导向,营造良好的创新生态。
会议审议了《关于加强和改进新时代台联工作的实施意见》,指出,台联要准确把握党领导的人民团体的性质定位,做好台胞联络服务,团结凝聚台胞共同壮大爱国统一战线力量。依托市统战系统对台工作协调联动机制,健全市台联公共服务职能。发挥台湾会馆海峡两岸交流基地的平台窗口作用。加强台联干部队伍建设。市委统一战线工作领导小组要把台联工作纳入议事日程,市委统战部加强对市台联党组的领导、对市台联工作的指导。
会议审议了《北京市关于建立中小学校党组织领导的校长负责制的实施方案(试行)》,指出,在中小学校建立党组织领导的校长负责制,是加强党对教育工作全面领导的重要举措。要坚持分类指导、分步实施,健全发挥中小学校党组织领导作用的体制机制,明确党组织领导职责和书记、校长职责,健全议事决策制度和协调运行机制。加强学校党组织班子建设,选好配强学校党组织书记和校长,配齐配强党务工作力量。
会议审议了《北京市关于深化建设工程施工图审查制度改革实施方案》,指出,深化工程建设项目审批制度改革,是优化营商环境、健全市场化诚信体系、服务市场主体的重要举措。将房屋建筑施工图由事前审查调整为事后抽查,改革过渡期内对项目进行跨部门联合抽查、100%抽查。强化建筑工程质量主体责任,推行施工图告知承诺制。构建勘察设计质量信用管理体系,推行建筑师负责制和工程设计保险制度。建立施工图数字化监管平台。
会议审议了《加快建设一刻钟便民生活圈促进生活服务业转型升级的若干措施》,指出,要坚持规划引领,因地制宜确定便民商业设施规模、布局、业态结构。结合城市更新利用腾退空间和地下空间要坚持安全使用原则、符合防疫要求。健全农村便民服务网络。便利注册登记,深化“一业一证”“一照多址、一证多址”改革。推广“一店多能”。以生活便利性和居民满意度进行评估考核,提高服务品质。提升便民生活圈应急保障能力,更好发挥在疫情防控中保供稳价的作用。




